2025年12月29日,河南省人民医院袁慧娟作为通讯作者,河南省人民医院王丹钰、研究生陈耀楠作为共同第一作者,在Microbiome杂志上发表了题为“Modulation of Gut Microbiota in Graves' Orbitopathy: Prevotella Dominance and Atorvastatin's Impact”的最新研究成果。该研究发现了GO的进展与肠道菌群失衡(尤其是普雷沃氏菌属异常富集)密切关联,进一步阐明阿托伐他汀联合糖皮质激素疗法可能通过重塑菌群微生态延缓GO发展,为GO的临床治疗提供了新策略。

本研究中,首先比较了GO患者与Graves病(GD)患者及健康对照(HC)个体组肠道菌群特征的差异,发现Prevotella及Bacteroides显著富集,并且Prevotella相对丰度与疾病关键标志物促甲状腺激素受体抗体(TRAb)水平呈正相关,提示其可能作为肠道菌群关键成员驱动GO的异常自身免疫应答。为了进一步验证因果作用,将人源菌群移植至抗生素处理的伪无菌小鼠,结果显示GO来源肠道菌群可诱导结肠紧密连接蛋白ZO-1表达下调,破坏黏膜屏障功能稳态,从而导致LPS-LBP复合体等细菌衍生分子的系统性跨屏障易位,升高TNF-α等炎症因子水平,触发级联免疫炎症反应,表明GO来源肠道菌群可破坏肠道屏障完整性并诱发系统性炎症状态,证实GO相关菌群具有直接致病性。在临床干预阶段,通过对GO患者开展为期12周的随机对照试验发现,静脉糖皮质激素(ivGCs)联合阿托伐他汀治疗组较单独ivGCs组在临床活动评分、突眼度及眼压等终点指标上改善更为显著,同时该治疗方式特异性降低Prevotella丰度,重塑菌群稳态,提示阿托伐他汀可能通过重塑肠道微生态增强疗效。


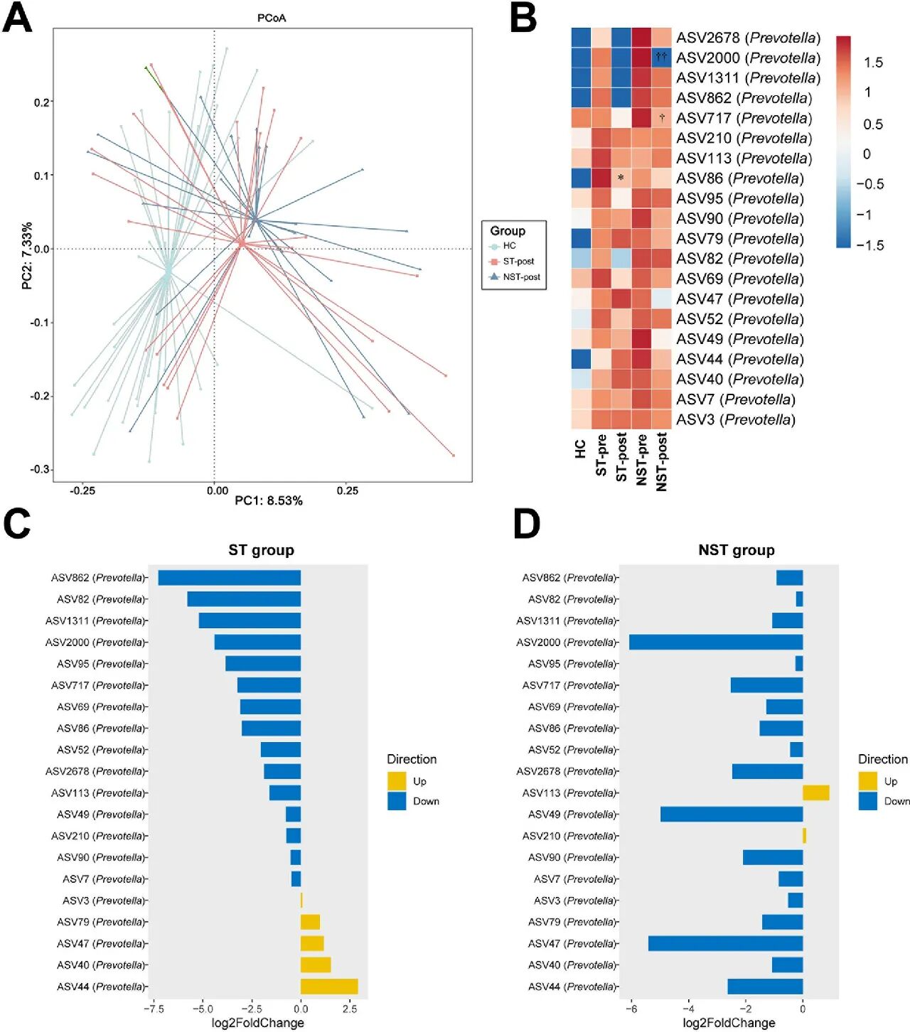
图2. 阿托伐他汀联合ivGCs治疗使GO患者肠道菌群趋于健康人群并降低Prevotella菌属相对丰度
A. 基于Bray-Curtis距离的主坐标分析(PCoA)显示,阿托伐他汀联合ivGCs治疗组的肠道菌群组成向健康人群趋近;B. 阿托伐他汀联合ivGCs治疗降低了Prevotella菌属的相对丰度;C. ST组干预前后Prevotella菌属相关扩增子序列变异(ASV)的相对丰度;D. NST组干预前后Prevotella菌属相关ASV的相对丰度。红色表示较高相对丰度,蓝色表示较低。组内比较采用Wilcoxon检验。黄色表示干预后ASV相对丰度升高,蓝色表示降低。*P<0.05,ST组干预前与干预后对比;†P<0.05,††P<0.01,NST组干预前与干预后对比。ST组:阿托伐他汀联合ivGCs治疗组;NST组:ivGCs治疗组;HC:健康对照组;PCoA:主坐标分析;ASV:扩增子序列变异;ivGCs:静脉糖皮质激素
综上所述,该研究通过“临床现象→动物机制→临床干预”,揭示了肠道菌群对GO发病的因果贡献,为以肠道菌群为靶点治疗GO提供了临床证据。
近年来,袁慧娟教授团队持续深耕肠道菌群与代谢性疾病领域,相继在Cell Metabolism、Microbiome、Diabetes Care、Biomaterials、mBio及JCEM等国际权威期刊发表多篇高质量研究论文。这些研究聚焦肠道菌群致病机制、多维重塑菌群创建微生态防治体系,展现了团队在“菌群-代谢-免疫”交互作用研究中的系统性突破。

袁慧娟 教授
二级教授,主任医师,博士生导师,中原学者。河南省人民医院内分泌代谢病科主任,国家重点专科学术带头人,河南省内分泌医疗质量控制中心主任委员,河南省肥胖症诊疗中心主任,河南省糖尿病微生态诊疗与转化工程研究中心主任。中华医学会内分泌学分会常委,河南省医学会内分泌学分会主任委员。
2 comments
京公网安备 11010502033361号
发布留言