编者按:肥胖的治疗手段丰富多样,药物治疗和外科手术是其中两种重要的选择。其中,药物治疗,如胰高糖素样肽-1受体激动剂(GLP-1RA)司美格鲁肽2.4mg,凭借其显著的减重效果和良好的安全性,为患者提供了一种相对温和且可长期维持的治疗方案。相比之下,外科手术则适用于重度肥胖患者,能够快速且显著地减轻体重,但同时也伴随着更高的风险和更复杂的术后管理。基于此,本刊特邀请昆明医科大学第一附属医院的念馨教授就两种治疗手段的特点、适用人群等进行介绍,帮助患者和医生更好地选择适合的治疗方案,以实现最佳的健康效益!

念馨 教授
昆明医科大学第一附属医院内分泌科
医学博士,云南省医学学科带头人
博士生导师,硕士生导师
中国内分泌代谢科医师分会青年委员
云南省康复医学会减重与代谢性疾病专委会副主任委员
主持国家、省厅级科研课题,获省科技进步奖两项
美国宾夕法尼亚大学访问学者
《国际糖尿病》
您认为肥胖管理的核心目标是什么?
念馨教授:
超重和肥胖症会引发多种慢性并发症,严重影响健康,增加医疗负担并缩短预期寿命。在中国,70.8%的超重患者和89.3%的肥胖患者至少合并一种并发症(图1),且肥胖程度越高,并发症风险越高[1]。2019年全球疾病负担研究显示,超重和肥胖导致的死亡在全因死亡中占比从1990年的2.8%上升至2019年的7.2%,伤残调整寿命年损失占比从1.9%上升至6.5%[2]

图1. 肥胖相关并发症在中国肥胖人群中普遍存在
肥胖症治疗的主要目标是减少体内多余脂肪,降低相关疾病风险,改善合并疾病和精神心理状态,提高患者健康水平和社会适应能力[2]。研究发现,减重幅度与慢性并发症改善密切相关。体重降低5%~10%可改善高血压、高血糖,预防2型糖尿病、脂肪肝等;降低10%~15%可显著改善心血管疾病、脂肪性肝病等风险;降低超过15%可缓解2型糖尿病,改善心衰,降低心血管死亡率[3-6]。因此,减重目标应根据肥胖程度及疾病风险设定,对于超重和轻度肥胖患者可在3~6个月内将体重降低5%~15%,而对于中、重度肥胖患者可设定更高目标以优化代谢和临床结局[2]。
《国际糖尿病》
目前临床中肥胖的管理方式有哪些?如何选择?
念馨教授:
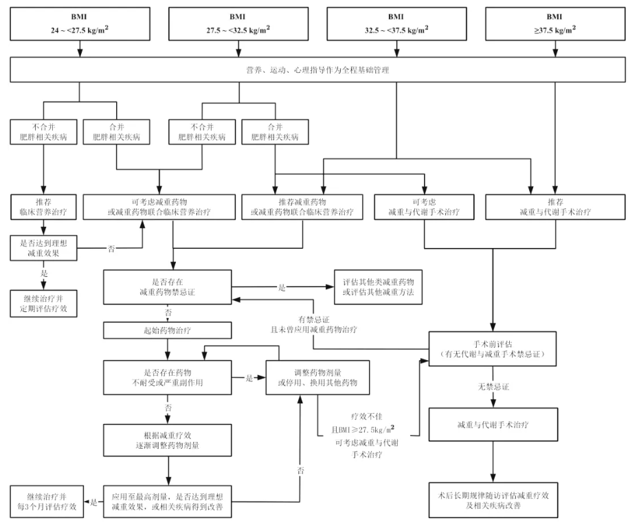
肥胖管理策略主要包括生活方式干预、药物治疗和外科手术治疗。与美国、欧洲指南一致,我国指南也推荐生活方式干预作为肥胖的一线治疗手段,贯穿肥胖管理全程(图2)[2]。然而,目前中国缺乏广泛认可的生活方式干预方案。单纯生活方式干预难以长期维持体重降幅,部分患者会出现体重反弹。一项系统回顾研究分析了8项生活方式管理减重效果,结果显示,干预期间患者体重可减轻5%以上,但随访3年后,平均体重降幅仅为7.4%,且在干预后约4.1年恢复到干预前体重[2]。生活方式干预是减重基础,而药物治疗、手术治疗则是生活方式干预失败后的选择。

图2. 超重和肥胖症诊疗路径
《肥胖症诊疗指南(2024版)》指出,对于超重患者(伴有至少一种体重相关合并症,如高血糖、高血压、血脂异常、脂肪肝、阻塞性睡眠呼吸暂停综合征、心血管疾病等)或肥胖患者,在通过生活方式干预无法达到减重目标时,可在生活方式干预的基础上联合应用减重药物[2]。目前中国有5种药物获国家药品监督管理局批准用于成年原发性肥胖症患者减重治疗,包括奥利司他、利拉鲁肽、贝那鲁肽、司美格鲁肽和替尔泊肽[2]。
手术治疗作为生活方式干预基础上的另一治疗方案,与药物治疗不同,国内外指南均推荐其应用于大体重患者。国减重外科医学会(ASMBS)/国际肥胖代谢外科联盟(IFSO)指出,代谢减重手术(MBS)的适应证为BMI≥35 kg/m2人群,无论合并症存在与否及其严重程度如何,都推荐进行MBS;而BMI 30~34.9 kg/m2合并肥胖相关疾病人群,才可考虑MBS[7,8]。我国《肥胖症诊疗指南(2024版)》也指出,对于BMI≥37.5 kg/m2的人群,强烈推荐行减重代谢手术,而BMI 27.5~32.5 kg/m2可导致发生多种肥胖相关合并症以及原有合并症加重,可考虑推荐手术治疗[2]。
《国际糖尿病》
新型减重药物司美格鲁肽2.4mg在临床中的疗效如何?
念馨教授:
司美格鲁肽2.4mg作为一种备受关注的减重药物,其上市前开展了多项研究,如STEP系列研究。STEP系列临床试验于2018年6月开始,现已完成14项,包含12项全球3期临床试验、1项东亚地区区域性3期临床试验和1项中国为主的区域性3期临床试验等多项研究,如STEP 1-10、STEP TEENS、STEP UP、STEP HFpEF、STEP-HFpEF-DM等(图3),共纳入超过2.5万例BMI≥30 kg/m2,或≥27 kg/m2合并至少一个体重相关的合并症(高血压、高脂血症、阻塞性睡眠呼吸暂停、心血管疾病)的超重或肥胖患者[9-16]。

图3.司美格鲁肽2.4mg STEP研究的项目概览
据STEP 1~8研究结果显示,治疗68周后,司美格鲁肽2.4 mg组患者显著减重15%~17%,其中约70%患者减重幅度超过10%[9-16]。其中STEP 1研究结果显示,司美格鲁肽治疗2.4 mg治疗68周,平均减重幅度大14.9%,并高于安慰剂组2.4%[9];STEP 3研究结果显示,第68周时,司美格鲁肽2.4 mg组患者的估计平均体重变化为-16.0%,明显高于高于安慰剂组的-5.7%[10]。而临床也发现,随着剂量增加,减重幅度也逐渐增强。在治疗过程中,我们习惯从较小剂量开始,帮助患者逐渐适应,减少胃肠道反应,当剂量达到2.4mg时,其减重效果非常显著,且明显优于其他较低剂量组(如0.5mg组、1mg组或1.7mg组)。就维持疗效而言,STEP 4研究显示,68周后,司美格鲁肽2.4 mg维持治疗组患者的平均体重进一步减少7.9%,而停用组患者则恢复了一半以上的初始减重幅度[12]。同时,STEP 5研究显示,与安慰剂组(体重降低2.6%)相比,104周后,司美格鲁肽2.4mg治疗组的体重变化为–15.2%,且治疗组在治疗结束时体重减轻≥5%(77.1%对34.4%)的比例更高[13]。
除减重外,司美格鲁肽2.4 mg还具有心血管保护作用。SELECT研究发现,司美格鲁肽2.4 mg每周一次皮下注射显著降低MACE风险达20%(图4),同时改善多种心血管风险因素[17]。同时,STEP-HFpEF研究事后分析结果也显示,无论患者基线的肥胖分级如何,司美格鲁肽2.4 mg 均可以带来显著的KCCQ - CSS评分的改善(P= 0.2122)。在第52周时,相比于安慰剂组,BMI <35 kg/m2组、35~40 kg/m2组、≥40 kg/m2组KCCQ - CSS评分分别提高8.5分(95%CI: 3.2 ~13.8分)、4.1分(95%CI: -1.2 ~9.4分)、10.8分(95%CI: 5.5 ~16.1分)(图5)[18]。此外,司美格鲁肽2.4mg改善心血管危险因素等风险,如司美格鲁肽2.4 mg组的参与者收缩压显著降低约11 mmHg、C反应蛋白(CRP)水平平均降低幅度可达58%、PAI-1水平降低32%、总胆固醇降低5.2%和甘油三酯降低2.8%等。此外,在STEP-1、STEP-2和STEP-3研究中,司美格鲁肽在第68周显著降低了CRP水平,估计治疗差异分别为-44%、-39%和-48%(P<0.05)[19,20]。

图4. 与安慰剂相比,司美格鲁肽2.4 mg显著降低MACE风险达20%

图5. 不同肥胖分级中,司美格鲁肽2.4mg均改善KCCQ-CSS评分
除疗效外,STEP系列研究证实了司美格鲁肽2.4 mg的安全性,其总体不良事件与安慰剂组相似,且多为轻到中度、一过性的胃肠道反应[10-16]。
总结
司美格鲁肽作为一种新型的GLP-1RA,在减重和心血管保护方面展现了显著的潜力。其在STEP系列研究中表现出卓越的减重效果,不仅能有效降低体重,还能显著改善心血管危险因素,如降低血压、减轻炎症和改善脂质代谢。这些研究结果表明,司美格鲁肽2.4mg不仅可以作为肥胖管理的有效手段,还能为心血管疾病患者提供额外的保护。随着更多研究的深入,司美格鲁肽有望在未来的代谢性疾病管理中发挥更重要的作用,为患者带来更全面的健康改善!
参考文献
1.中华人民共和国国家卫生健康委员会医政司. 肥胖症诊疗指南(2024年版). 中华消化外科杂志. 2024; 23(10): 1237-1260.
2.Garvey WT et al. Endocr Pract 2016; 22(Suppl. 3): 1–203.
3.Look AHEAD Research Group; Lancet Diabetes Endocrinol 2016; 4: 913–21.
4.Lean ME et al. Lancet 2018 ;391:541–51.
5.Benraoune F and Litwin SE. Curr Opin Cardiol 2011; 26:555–61.
6.Sundstr m J et al. Circulation 2017; 135: 1577–85.
7.Zeng Q, et al. Lancet Diabetes Endocrinol.?2021; 9(6): 393-405.
8.Eisenberg D, et al. Surg Obes Relat Dis. 2022 Dec;18(12):1345-1356.
9.Wilding JPH, et al. N Engl J Med. 2021; 384(11): 989-1002. STEP 1
10.Davies M, et al. Lancet. 2021; 397(10278): 971-984. STEP 2
11.Wadden TA, et al. JAMA. 2021; 325(14): 1403-1413. STEP 3
12.Rubino D, et al. JAMA. 2021; 325(14): 1414-1425. STEP 4
13.Garvey WT, et al. Nat Med. 2022; 28(10): 2083-2091. STEP 5
14.Kadowaki T, et al. Lancet Diabetes Endocrinol. 2022; 10(3): 193-206. STEP 6
15.Mu Y, et al. Lancet Diabetes Endocrinol. 2024; 12(3): 184-195. STEP 7
16.McGowan BM, et al. Lancet Diabetes Endocrinol. 2024; 12(9): 631-642. STEP 10
17.Lincoff AM, et al. N Engl Med. 2023; 389(24): 2221-2232.
18.Kennedy C, et al. J Clin Med. 2023; 12(3): 772.
19.Wadden TA, et al. JAMA Intern Med. 2024 Sep 3: e244346.
20.Koskinas KC, et al. Eur J Prev Cardiol. 2024 Aug 30: zwae279.
注:不同剂量的司美格鲁肽注射液用于不同的适应证,本材料所提及的司美格鲁肽(2.4 mg)注射液的适应证均为适用于长期体重管理治疗的GLP-1RA周制剂。其具体适应证为:适用于在控制饮食和增加体力活动的基础上对成人患者的长期体重管理,初始体重指数(BMI)符合以下条件:≥30 kg/m2(肥胖),或≥27 kg/m2至<30 kg/m2(超重)且存在至少1种体重相关合并症,例如高血糖、高血压、血脂异常、阻塞性睡眠呼吸暂停或心血管疾病等。
2 comments

念馨 教授
昆明医科大学第一附属医院内分泌科
医学博士,云南省医学学科带头人
博士生导师,硕士生导师
中国内分泌代谢科医师分会青年委员
云南省康复医学会减重与代谢性疾病专委会副主任委员
主持国家、省厅级科研课题,获省科技进步奖两项
美国宾夕法尼亚大学访问学者
《国际糖尿病》
您认为肥胖管理的核心目标是什么?
念馨教授:
超重和肥胖症会引发多种慢性并发症,严重影响健康,增加医疗负担并缩短预期寿命。在中国,70.8%的超重患者和89.3%的肥胖患者至少合并一种并发症(图1),且肥胖程度越高,并发症风险越高[1]。2019年全球疾病负担研究显示,超重和肥胖导致的死亡在全因死亡中占比从1990年的2.8%上升至2019年的7.2%,伤残调整寿命年损失占比从1.9%上升至6.5%[2]

图1. 肥胖相关并发症在中国肥胖人群中普遍存在
肥胖症治疗的主要目标是减少体内多余脂肪,降低相关疾病风险,改善合并疾病和精神心理状态,提高患者健康水平和社会适应能力[2]。研究发现,减重幅度与慢性并发症改善密切相关。体重降低5%~10%可改善高血压、高血糖,预防2型糖尿病、脂肪肝等;降低10%~15%可显著改善心血管疾病、脂肪性肝病等风险;降低超过15%可缓解2型糖尿病,改善心衰,降低心血管死亡率[3-6]。因此,减重目标应根据肥胖程度及疾病风险设定,对于超重和轻度肥胖患者可在3~6个月内将体重降低5%~15%,而对于中、重度肥胖患者可设定更高目标以优化代谢和临床结局[2]。
《国际糖尿病》
目前临床中肥胖的管理方式有哪些?如何选择?
念馨教授:
肥胖管理策略主要包括生活方式干预、药物治疗和外科手术治疗。与美国、欧洲指南一致,我国指南也推荐生活方式干预作为肥胖的一线治疗手段,贯穿肥胖管理全程(图2)[2]。然而,目前中国缺乏广泛认可的生活方式干预方案。单纯生活方式干预难以长期维持体重降幅,部分患者会出现体重反弹。一项系统回顾研究分析了8项生活方式管理减重效果,结果显示,干预期间患者体重可减轻5%以上,但随访3年后,平均体重降幅仅为7.4%,且在干预后约4.1年恢复到干预前体重[2]。生活方式干预是减重基础,而药物治疗、手术治疗则是生活方式干预失败后的选择。

图2. 超重和肥胖症诊疗路径
《肥胖症诊疗指南(2024版)》指出,对于超重患者(伴有至少一种体重相关合并症,如高血糖、高血压、血脂异常、脂肪肝、阻塞性睡眠呼吸暂停综合征、心血管疾病等)或肥胖患者,在通过生活方式干预无法达到减重目标时,可在生活方式干预的基础上联合应用减重药物[2]。目前中国有5种药物获国家药品监督管理局批准用于成年原发性肥胖症患者减重治疗,包括奥利司他、利拉鲁肽、贝那鲁肽、司美格鲁肽和替尔泊肽[2]。
手术治疗作为生活方式干预基础上的另一治疗方案,与药物治疗不同,国内外指南均推荐其应用于大体重患者。国减重外科医学会(ASMBS)/国际肥胖代谢外科联盟(IFSO)指出,代谢减重手术(MBS)的适应证为BMI≥35 kg/m2人群,无论合并症存在与否及其严重程度如何,都推荐进行MBS;而BMI 30~34.9 kg/m2合并肥胖相关疾病人群,才可考虑MBS[7,8]。我国《肥胖症诊疗指南(2024版)》也指出,对于BMI≥37.5 kg/m2的人群,强烈推荐行减重代谢手术,而BMI 27.5~32.5 kg/m2可导致发生多种肥胖相关合并症以及原有合并症加重,可考虑推荐手术治疗[2]。
《国际糖尿病》
新型减重药物司美格鲁肽2.4mg在临床中的疗效如何?
念馨教授:
司美格鲁肽2.4mg作为一种备受关注的减重药物,其上市前开展了多项研究,如STEP系列研究。STEP系列临床试验于2018年6月开始,现已完成14项,包含12项全球3期临床试验、1项东亚地区区域性3期临床试验和1项中国为主的区域性3期临床试验等多项研究,如STEP 1-10、STEP TEENS、STEP UP、STEP HFpEF、STEP-HFpEF-DM等(图3),共纳入超过2.5万例BMI≥30 kg/m2,或≥27 kg/m2合并至少一个体重相关的合并症(高血压、高脂血症、阻塞性睡眠呼吸暂停、心血管疾病)的超重或肥胖患者[9-16]。

图3.司美格鲁肽2.4mg STEP研究的项目概览
据STEP 1~8研究结果显示,治疗68周后,司美格鲁肽2.4 mg组患者显著减重15%~17%,其中约70%患者减重幅度超过10%[9-16]。其中STEP 1研究结果显示,司美格鲁肽治疗2.4 mg治疗68周,平均减重幅度大14.9%,并高于安慰剂组2.4%[9];STEP 3研究结果显示,第68周时,司美格鲁肽2.4 mg组患者的估计平均体重变化为-16.0%,明显高于高于安慰剂组的-5.7%[10]。而临床也发现,随着剂量增加,减重幅度也逐渐增强。在治疗过程中,我们习惯从较小剂量开始,帮助患者逐渐适应,减少胃肠道反应,当剂量达到2.4mg时,其减重效果非常显著,且明显优于其他较低剂量组(如0.5mg组、1mg组或1.7mg组)。就维持疗效而言,STEP 4研究显示,68周后,司美格鲁肽2.4 mg维持治疗组患者的平均体重进一步减少7.9%,而停用组患者则恢复了一半以上的初始减重幅度[12]。同时,STEP 5研究显示,与安慰剂组(体重降低2.6%)相比,104周后,司美格鲁肽2.4mg治疗组的体重变化为–15.2%,且治疗组在治疗结束时体重减轻≥5%(77.1%对34.4%)的比例更高[13]。
除减重外,司美格鲁肽2.4 mg还具有心血管保护作用。SELECT研究发现,司美格鲁肽2.4 mg每周一次皮下注射显著降低MACE风险达20%(图4),同时改善多种心血管风险因素[17]。同时,STEP-HFpEF研究事后分析结果也显示,无论患者基线的肥胖分级如何,司美格鲁肽2.4 mg 均可以带来显著的KCCQ - CSS评分的改善(P= 0.2122)。在第52周时,相比于安慰剂组,BMI <35 kg/m2组、35~40 kg/m2组、≥40 kg/m2组KCCQ - CSS评分分别提高8.5分(95%CI: 3.2 ~13.8分)、4.1分(95%CI: -1.2 ~9.4分)、10.8分(95%CI: 5.5 ~16.1分)(图5)[18]。此外,司美格鲁肽2.4mg改善心血管危险因素等风险,如司美格鲁肽2.4 mg组的参与者收缩压显著降低约11 mmHg、C反应蛋白(CRP)水平平均降低幅度可达58%、PAI-1水平降低32%、总胆固醇降低5.2%和甘油三酯降低2.8%等。此外,在STEP-1、STEP-2和STEP-3研究中,司美格鲁肽在第68周显著降低了CRP水平,估计治疗差异分别为-44%、-39%和-48%(P<0.05)[19,20]。

图4. 与安慰剂相比,司美格鲁肽2.4 mg显著降低MACE风险达20%

图5. 不同肥胖分级中,司美格鲁肽2.4mg均改善KCCQ-CSS评分
除疗效外,STEP系列研究证实了司美格鲁肽2.4 mg的安全性,其总体不良事件与安慰剂组相似,且多为轻到中度、一过性的胃肠道反应[10-16]。
总结
司美格鲁肽作为一种新型的GLP-1RA,在减重和心血管保护方面展现了显著的潜力。其在STEP系列研究中表现出卓越的减重效果,不仅能有效降低体重,还能显著改善心血管危险因素,如降低血压、减轻炎症和改善脂质代谢。这些研究结果表明,司美格鲁肽2.4mg不仅可以作为肥胖管理的有效手段,还能为心血管疾病患者提供额外的保护。随着更多研究的深入,司美格鲁肽有望在未来的代谢性疾病管理中发挥更重要的作用,为患者带来更全面的健康改善!
参考文献
1.中华人民共和国国家卫生健康委员会医政司. 肥胖症诊疗指南(2024年版). 中华消化外科杂志. 2024; 23(10): 1237-1260.
2.Garvey WT et al. Endocr Pract 2016; 22(Suppl. 3): 1–203.
3.Look AHEAD Research Group; Lancet Diabetes Endocrinol 2016; 4: 913–21.
4.Lean ME et al. Lancet 2018 ;391:541–51.
5.Benraoune F and Litwin SE. Curr Opin Cardiol 2011; 26:555–61.
6.Sundstr m J et al. Circulation 2017; 135: 1577–85.
7.Zeng Q, et al. Lancet Diabetes Endocrinol.?2021; 9(6): 393-405.
8.Eisenberg D, et al. Surg Obes Relat Dis. 2022 Dec;18(12):1345-1356.
9.Wilding JPH, et al. N Engl J Med. 2021; 384(11): 989-1002. STEP 1
10.Davies M, et al. Lancet. 2021; 397(10278): 971-984. STEP 2
11.Wadden TA, et al. JAMA. 2021; 325(14): 1403-1413. STEP 3
12.Rubino D, et al. JAMA. 2021; 325(14): 1414-1425. STEP 4
13.Garvey WT, et al. Nat Med. 2022; 28(10): 2083-2091. STEP 5
14.Kadowaki T, et al. Lancet Diabetes Endocrinol. 2022; 10(3): 193-206. STEP 6
15.Mu Y, et al. Lancet Diabetes Endocrinol. 2024; 12(3): 184-195. STEP 7
16.McGowan BM, et al. Lancet Diabetes Endocrinol. 2024; 12(9): 631-642. STEP 10
17.Lincoff AM, et al. N Engl Med. 2023; 389(24): 2221-2232.
18.Kennedy C, et al. J Clin Med. 2023; 12(3): 772.
19.Wadden TA, et al. JAMA Intern Med. 2024 Sep 3: e244346.
20.Koskinas KC, et al. Eur J Prev Cardiol. 2024 Aug 30: zwae279.
注:不同剂量的司美格鲁肽注射液用于不同的适应证,本材料所提及的司美格鲁肽(2.4 mg)注射液的适应证均为适用于长期体重管理治疗的GLP-1RA周制剂。其具体适应证为:适用于在控制饮食和增加体力活动的基础上对成人患者的长期体重管理,初始体重指数(BMI)符合以下条件:≥30 kg/m2(肥胖),或≥27 kg/m2至<30 kg/m2(超重)且存在至少1种体重相关合并症,例如高血糖、高血压、血脂异常、阻塞性睡眠呼吸暂停或心血管疾病等。
2 comments
京公网安备 11010502033361号
发布留言